5月13日中午11时40分,信息与电气工程系团总支在4301教室召开了本学期第四次工作会议,暨“学生诚信教育”专题工作会议。信息与电气工程系团总支书记章晓智老师,17级和18级各班班长,以及学生会相关部门负责人参加了本次会议。
会上,章晓智老师就相关工作作了具体布置。他强调,要以诚信教育主题活动月为契机,引导学生行诚信之事、做诚信之人,培育学生弘扬继承中华传统美德、践行社会主义核心价值观意识。他要求各班级要认真组织开展2019年诚信教育主题系列活动,通过主题班会、演讲比赛、征文活动等方式营造校园诚信教育的文化氛围,提升我系资助工作的育人成效,将诚信、感恩教育融入日常教育管理,为形成常态化的诚信教育长效机制提供有力支撑。(撰稿:章晓智 摄影:孙振 审核:吴访)


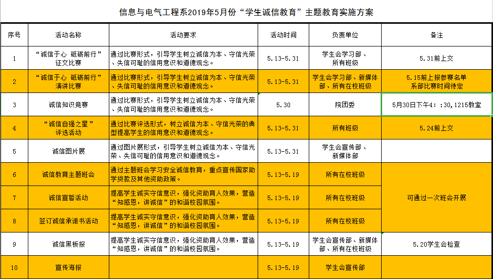
附:信息与电气工程系2019年5月份“学生诚信教育”主题教育实施方案
